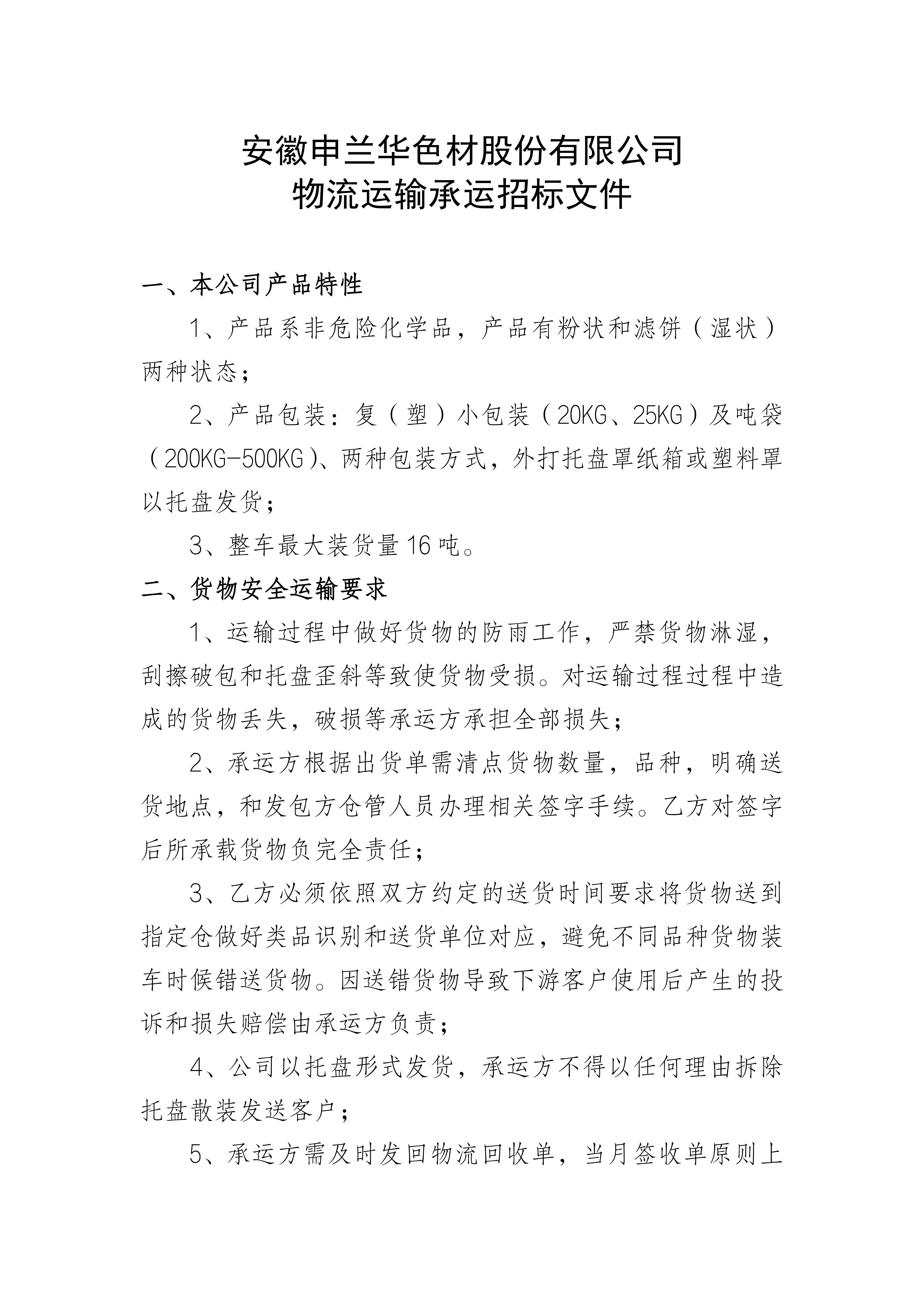
安徽申兰华物流运输承运招投标公告

2026

01-17

安徽申兰华物流运输承运招投标公告

附件:物流运输承运投标文件,请参照内容进行报价。

2026-01-17

>
2022年环境管理公示报告书

2023

01-06

>
2021年环境管理公示报告书

2022

02-10

>
企业环境报告书发布

2021

04-19

企业环境报告书发布

一、公司基本情况 单位名称宣城亚邦化工有限公司注册地址安徽省宣城市宣州经济开发区生产经营场所地址安徽...

2021-04-19

>
安徽申兰华色材股份有限公司官网正式上线啦……!!!

2021

03-28

安徽申兰华色材股份有限公司官网正式上线啦……!!!

安徽申兰华色材股份有限公官网正式上线啦……!!!

2021-03-28

>
    17