• 0563-2061163
  • yygl@slhcolor.com
  • 中文中文
  • EnglishEnglish
申兰华色材
  • 网站首页
  • 公司公告
  • 关于我们
    • 公司简介
    • 发展历程
    • 企业文化
    • 荣誉资质
    • 成员企业
      • 江苏东洋申兰华颜料有限公司
      • 银川百泓新材料科技有限公司
    • 发展规划
    • 党群共建
  • 新闻中心
    • 公司新闻
    • 行业资讯
    • 社会热点
  • 产品服务
    • 公司产品
      • 涂料用颜料
      • 塑胶用颜料
      • 油墨用颜料
      • 其他用颜料
    • 产品论证
    • 研发技术
    • 质量保障
  • 人才规划
    • 人才战略
    • 人才培养
    • 招贤纳士
  • 社会责任
    • 公共责任
    • 道德行为
    • 公益支持

热门推荐

  • 学习培训
  • 亚邦新形象
  • 政企联动
  • 预案策划
  • 应急救援
  • (研发、设备、化工工艺、电气、环保)
    首页 > 公司公告
  • 公司公告
  • 2026-01-17 08:17:31

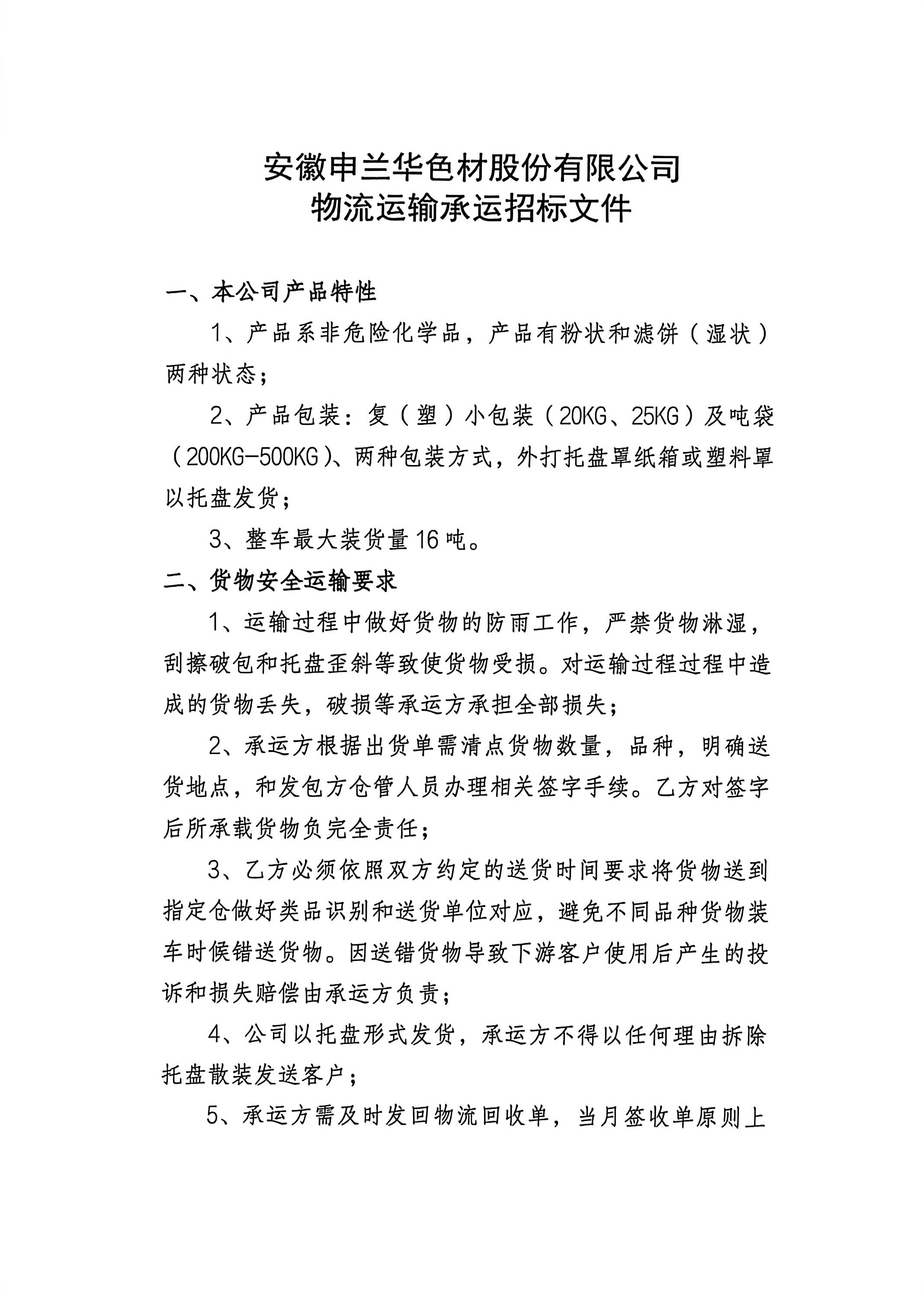
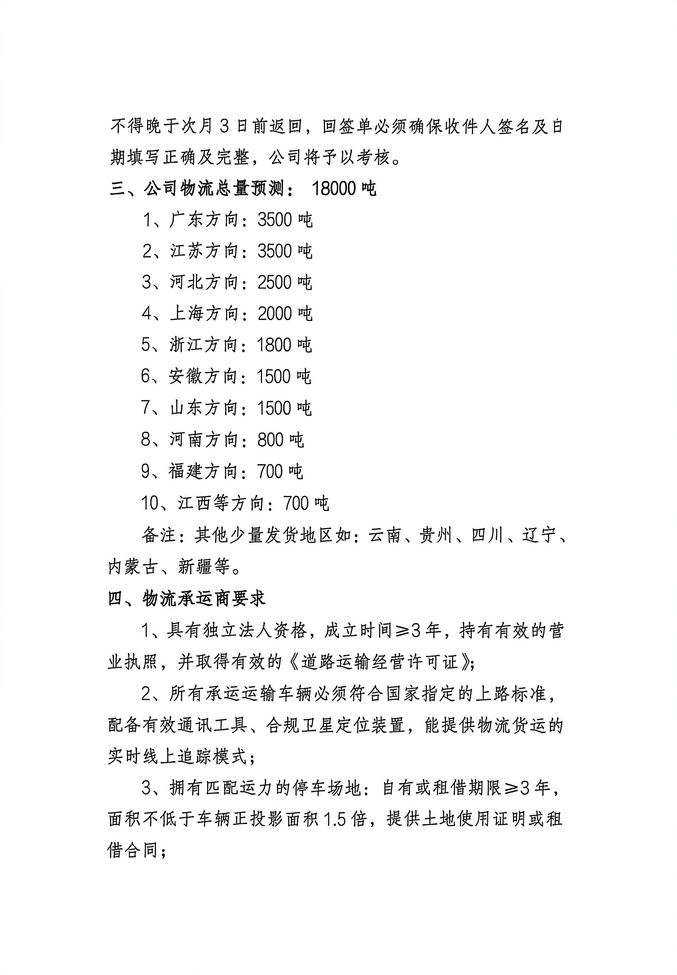
安徽申兰华物流运输承运招投标公告

01.jpg

02.jpg

03.jpg

附件:物流运输承运投标文件,请参照内容进行报价。

04.jpg

05.jpg

06.jpg

07.jpg


  • 上一篇:2024年度安徽申兰华色材股份有限公司社会责任暨ESG报告
  • 下一篇:暂无

热门推荐

2025-07-18 11:50:55
2024年度安徽申兰华色材股份有限公司社会责任暨ESG报告
2021-03-28 19:37:37
安徽申兰华色材股份有限公司官网正式上线啦……!!!
2023-11-23 10:32:02
2022年度安徽申兰华色材股份有限公司社会责任暨ESG报告

Tags

  • 安徽省宣城市宣城高新技术产业开发区
  • 0563-2061163
  • yygl@slhcolor.com

Copyright © 2024 slhcolor.com All Rights Reserved.技术支持:匠橙集团
皖ICP备2021000780号-1